植物开花时间的遗传调控通路研究进展 |
| 杨小凤, 李小蒙, 廖万金 |
|
Advances in the genetic regulating pathways of plant flowering time |
| Xiaofeng Yang, Xiaomeng Li, Wanjin Liao |
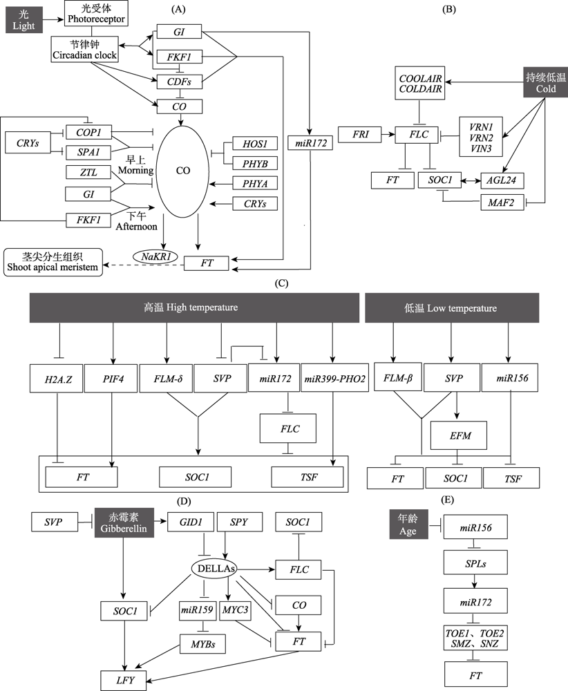
| 图2 拟南芥开花调控各通路的详细图解。(A)光周期通路; (B)春化通路; (C)温度通路; (D)赤霉素通路; (E)年龄通路。黑色填充方框代表外界调节因子。方框内的字母代表基因的简称, 椭圆框内的字母代表蛋白的简称。带箭头实线代表促进作用, 平端实线代表抑制作用。双向箭头代表相互作用。在图(A)中, 圆角矩形框指开花素转运到的位置, 带箭头的虚线代表转运过程。 |
| Fig. 2 Detailed diagrams of the regulation pathways of flowering in Arabidopsis thaliana. (A) The photoperiodic pathway; (B) The vernalization pathway; (C) The temperature pathway; (D) The gibberellin pathway; (E) The age pathway. The black-filled box represents external regulating factors. The letters in the boxes stand for abbreviation of genes, and the letters in the ovals stand for abbreviation of proteins. Lines with arrows and blunt ends indicate activation and repression, respectively. The two-way arrows represent interactions. In figure (A), rectangle with rounded corners indicates the position where the florigen to be transferred, and the broken lines with arrows represent the transport process. |
|